Drupal proves its scalability from scrappy startups to mission-critical space agencies. The core takeaway: with the right architecture – caching, CDN, horizontal scaling, and database tuning – Drupal reliably serves millions of users, real-time content, and massive editorial workflows without breaking a sweat.
Why Drupal Scales When It Matters
Drupal’s architecture is engineered for high traffic and complexity. It supports advanced caching layers (e.g., CDN + Varnish + application cache), multisite governance, robust access control, and API-first delivery, all of which allow organizations to scale content, traffic, and teams simultaneously. NASA, for example, moved to Drupal on AWS to handle 250,000+ pages, 3 TB of content, ~1M daily page views, and record-breaking traffic peaks—all without downtime during migration.
Space-Grade Proof: NASA’s Drupal Platform
NASA’s web ecosystem moved from a proprietary platform to Drupal on AWS, separating the editing back end from the public web tier for security and elasticity, deployed across multiple availability zones for redundancy. The platform has supported hundreds of editors with thousands of updates per day, ~1 million daily views, and peak loads in the millions, including special events like the Total Solar Eclipse that involved unprecedented concurrent users. NASA even invested in a shared Drupal knowledge hub (Science on Drupal Central) to reuse code, modules, and performance patterns across teams and centers, accelerating delivery and reducing costs.
Highlights
- 250,000+ pages; 3 TB of data; 1.4M assets migrated in ~13 weeks; multi-AZ AWS deployment.
- ~1M daily page views; peak multi-million day loads; hundreds of editors; thousands of daily updates.
- Centralized NASA Drupal knowledge and tooling to scale code reuse and community practices.
Startup to Enterprise: What Changes (and What Doesn’t)
The difference between a startup brochure site and a global, event-driven platform is not the CMS – it’s the deployment pattern.
- Startups can run lean with a single-node setup, page caching, and a commodity CDN. As traffic grows, scale outward with managed hosting, read replicas, and a cache strategy that favors static assets and authenticated-user optimization.
- Enterprises layer in multi-AZ, autoscaling groups, distributed caches (Redis/Memcached), edge routing/CDNs, decoupled front ends when needed, WAF, and strict governance for multisite content operations.
Where Drupal Is Most Used
Drupal’s footprint is smaller in raw market share but dominant in complex sectors that demand security, governance, and scale—government, higher education, nonprofits, and healthcare.
Where Drupal Is Used Most (by sector)

Drupal adoption skews to government and education-heavy use cases, with nonprofits and healthcare also significant
- Government leads adoption due to compliance and security needs.
- Higher education values multisite, multilingual, and research integrations.
- Nonprofits and healthcare lean on governance, integrations, and accessibility.

Graph: Commerce-Grade Scale Is Real
Drupal Commerce has been benchmarked from modest single servers to large multi-server AWS setups. Tests demonstrated handling from 130 concurrent users and ~14 TPS on small configs to 52,000 concurrent users and 1,300+ TPS on the largest—dispelling myths about Commerce scalability.
- Throughput and concurrency scale predictably with infrastructure sizing and caching.
- Architecture decisions (read-optimized DBs, queueing, async operations) drive sustainable performance under spikes.
Drupal vs “Mass Adoption” Platforms

Note: Lower mass-market share doesn’t contradict scalability; it reflects Drupal’s specialization in complex, high-governance builds where it excels.
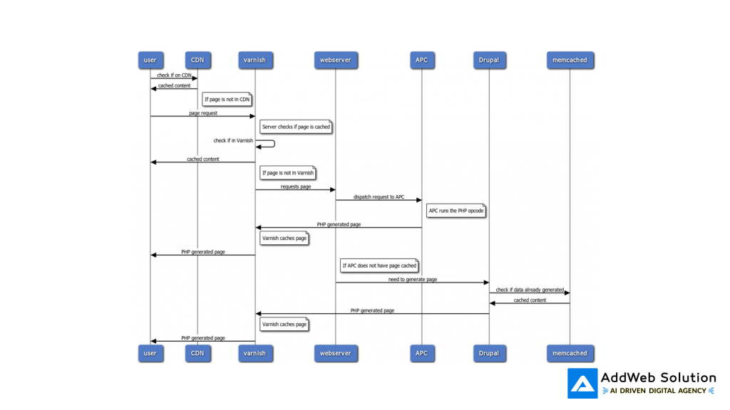
How Drupal Handles High Traffic
A typical high-performance Drupal stack leverages multiple cache layers, so most requests never hit PHP or the database. This optimizes cost and reliability under spikes.

Sequence diagram showing Drupal’s multi-layer caching architecture involving CDN, Varnish, APC, and memcached to optimize page delivery
Key components:
- CDN and edge cache for geo-distributed speed and DDoS absorption
- Varnish reverse proxy for full-page caching
- PHP opcache and application cache (e.g., Redis/Memcached)
- Read replicas for scalable database reads
- Queue workers and cron for background processing
Database Tuning: The Silent Superpower
Beyond caching, database tuning can unlock dramatic performance gains. Real-world tests on a Drupal Commerce dataset showed response time dropping from ~8 seconds to under 200 milliseconds after MySQL tuning, with latency reductions up to 97%, CPU usage down 63–73%, and queries per second up 268% in a 3GB scenario.
- Tune buffer sizes, query cache strategies, and indexes.
- Profile hotspots and eliminate N+1 queries.
- Pair with read replicas and connection pooling where applicable.
Who Else Uses Drupal?
High-visibility organizations across sectors rely on Drupal for reliability and scale—NASA, UNESCO, the British Royal Family, and many others. Media and data-heavy platforms (e.g., weather and real-time feeds) also lean on Drupal for fast updates and resilience under heavy multi-region traffic.
- NASA: public flagship site and science properties on AWS with multisite governance.
- UNESCO: global, multilingual content distribution.
- Royal.uk: secure, high-profile official presence with significant annual traffic.
Commerce Dashboards and Reporting
Drupal Commerce’s native reports and extensible analytics demonstrate that ecommerce teams can scale from MVP to enterprise while maintaining visibility into revenue, cohorts, and geographies.

Drupal Commerce reporting dashboard shows sales, customer, product analytics, and global billing distribution over a year, highlighting Drupal’s capability for scalable e-commerce solutions
Performance Benchmarks Snapshot
A benchmark view across customer journeys (home → category → product → cart) shows high availability and tight response times when Drupal is deployed with best practices (caching layers, tuned DB, optimized assets).

Performance benchmark of Drupal Commerce at different levels of e-commerce operations
How to Architect for “From Startup to Space” Growth
- Start with the caching pyramid. Push everything possible to the edge; aim for high cache hit ratios. Invalidate surgically on updates.
- Separate read/write concerns. Use DB read replicas; consider search offloading (Solr/Elastic) and queues for non-blocking work.
- Automate testing and monitoring. Build performance budgets into CI/CD, using Lighthouse, WebPageTest, JMeter, and APM (New Relic).
- Make security and governance first-class. Role-based workflows, audit trails, and multisite governance prevent “scale of chaos”.
- Plan for events. Autoscale groups, WAF rate limiting, and “break-glass” cache TTL changes keep sites up during viral spikes.
Market Reality Check
Drupal’s market share is modest overall, but its concentration in mission-critical verticals (government, higher education, NGOs, healthcare) and higher representation in top-ranked sites underscores its role as a powerhouse for complex, secure, and scalable web estates. This specialization is why space agencies—and startups aiming to become them—choose Drupal when uptime, governance, and growth headroom are non-negotiable.
Quick Wins for Your Next Scale-Up
- Enable reverse proxy caching (Varnish or platform equivalent) and pair with a global CDN.
- Add Redis/Memcached for persistent cache and session handling at scale.
- Audit queries and tune MySQL/PostgreSQL; index hot paths, test with production-like data.
- Move media to object storage and serve via CDN; compress and lazy-load assets.
- Set up synthetic load testing and APM before big launches or campaigns.
Bonus: Adoption Snapshot (Pie Chart)
Drupal adoption clusters in security- and governance-heavy use cases—an indicator of why it scales so well under pressure.

Ready to scale your Drupal project? Get expert guidance to supercharge performance and reliability at any scale.

Pooja Upadhyay
Director Of People Operations & Client Relations
Key Takeaways
- Drupal scales horizontally and globally with CDN, Varnish, and distributed caching.
- NASA-grade deployments validate multi-million daily views and huge editorial throughput.
- Commerce benchmarks show 52,000+ concurrent users and 1,300+ TPS on enterprise configs.
- Database tuning can slash latency by up to 97% and dramatically increase throughput.
- Market share is niche, but dominance is clear in complex, high-stakes sectors.
Credits and Community
The Drupal community continuously ships performance tooling, best practices, and governance patterns – one reason critical institutions standardize on Drupal for long-term scale, security, and total cost of ownership.
Source URLs
- https://opensenselabs.com/blog/most-scalable-cms-drupal-8
- https://www.drupal.org/case-study/nasagov
- https://drupalize.me/course/performance-and-scalability-drupal-sites
- https://groups.drupal.org/high-performance
- https://dev.to/drupaladmin/how-mysql-tuning-dramatically-improves-the-drupal-performance-34gd
- https://empiricaledge.com/blog/drupal-in-action-case-studies-of-high-traffic-websites/
- https://www.drupal.org/association/blog/drupal-business-survey-2024

